西北工業大學網絡教育招生簡章
2019/03/12

一、學院簡介
西北工業大學坐落于陜西西安,是我國一所以同時發展航空、航天、航海(三航)工程教育和科學研究為特色的多科性、研究型、開放式大學。學校1995年首批進入“211工程”,2001年進入“985工程”,是“卓越大學聯盟”成員高校,隸屬于工業和信息化部。學校堅持引培并重,打造人才高地,現有兩院院士(含外聘)26人、“千人計劃”入選者21人、長江學者30人、國家杰出青年基金獲得者12人、973首席科學家7人、國家級突出貢獻專家2人、國家教學名師獎獲得者4人。學校堅持以“學生為根、育人為本、學者為要、學術為魂、責任為重”的辦學理念,著力培養基礎扎實、專業能力強、有社會責任感和國際視野、德智體美全面發展的高素質拔尖創新人才。
學校2001年6月正式成立網絡教育學院,并由學院全面負責學校現代遠程教育工作。學院于2002年7月啟動自主招生,自主考試,自主錄取工作。經過多年探索發展,確立了“有教無類、因材施教、規范管理、開拓創新”的辦學、管理理念,積極為社會培養更多學以致用、重在實踐、具有開拓創新精神的實用型人才。
學院以豐富的教學資源為基礎,建立了完整的教學支持服務體系和完善的管理規章制度,在全國22個省市建立了90多個校外學習中心。自開展現代遠程教育以來,已培養本、專科畢業生10萬余人,贏得了良好的辦學聲譽。
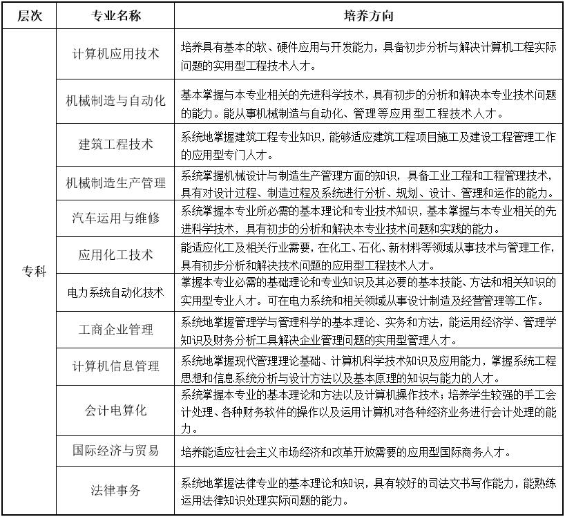
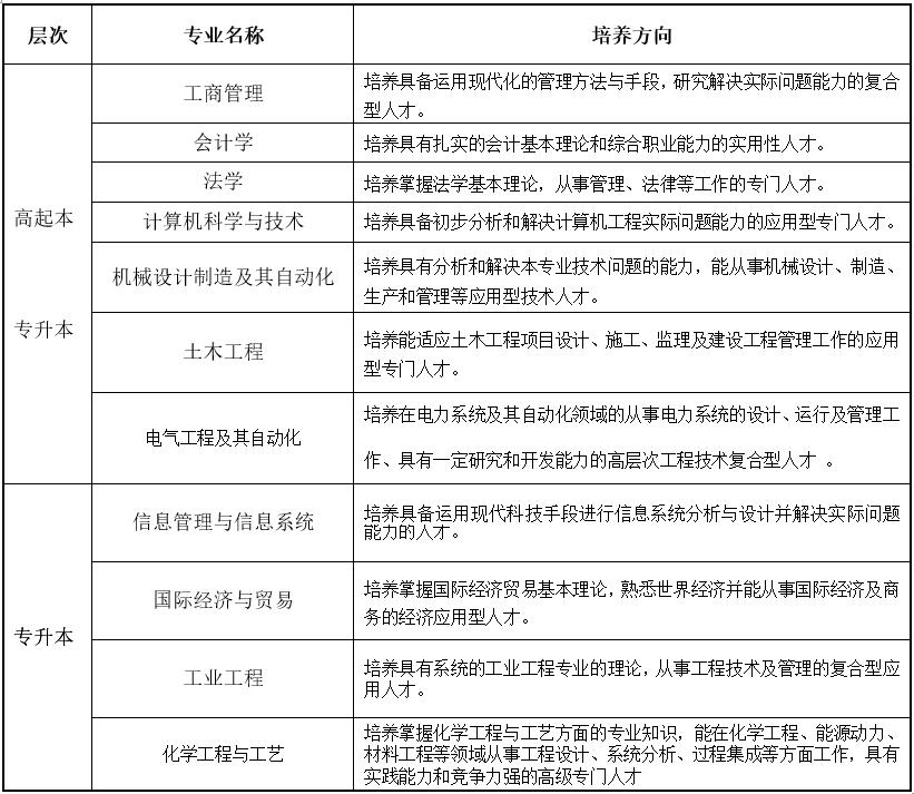
二、招生專業及層次

三、報考條件
遵紀守法、身體健康的成人從業人員,報讀時年滿18周歲,能堅持學習并具有如下文化基礎者均可報考:
專科、高起本:具有高中畢業文化程度或同等學力者。
專升本:
(1)具有國民教育系列專科及專科以上學歷者。
(2)秋季報讀學生,其前置證書取得時間不得晚于當年8月31日。
四、報名辦法
1.報名時間:秋季報名即日起至2017年8月27日。
2.報名地點:西北工業大學網絡教育學院及各地校外學習中心。
3.報名提交以下材料:
(1)本人居民身份證原件。
(2)畢業證書原件。
(3)凡符合免試入學條件者,需提供相應資料。
(4)專升本考生需提供畢業證書電子注冊網上查詢結果,或者由教育部學歷認證中心出具的學歷認證報告。(教育部學歷認證中心是教育部授權開展中國高等教育學歷認證服務的專門機構,中國高等教育學生信息網(http://www.chsi.com.cn)是教育部指定發布高等教育學歷信息的網站。)
注:考生報名必須通過居民身份證讀卡器采集核心數據;《西北工業大學現代遠程教育考生報名表》必須本人簽字確認,學習中心嚴格審核;報名信息一經確認,考生核心數據(包括姓名、性別、民族、出生年月日、身份證號、照片等有關身份證上的信息)將不予勘誤。
五、入學測試
測試科目及時間:

入學測試由西北工業大學網絡教育學院統一組織(包括網上輔導、命題、測試等)。考生可就近在當地學習中心報名及測試。我院備有電子版測試復習資料,供考生下載學習。
六、錄取
1.測試錄取:根據測試成績,擇優錄取。
2.符合下列條件之一的考生,可免試錄取:
(1)獲得“全國勞動模范”、“全國先進工作者”稱號和“全國‘五一’勞動獎章”者。
(2)參加2016年成人高考的考生,成績達到生源所在地同層次分數線者(須持準考證原件及當地招辦出具的考試成績單原件)。
(3)<!——[endif]——>具有國民教育高等教育系列專科或以上學歷報讀同一學歷層次的第二專業者。
3.發放西北工業大學網絡教育學院錄取通知書,錄取結果可登錄學院網站查詢。
4。新生持錄取通知書及有效證件在規定的期限內到指定的學習中心辦理注冊、繳費手續。逾期未報到者,視為自動放棄入學資格。
七、教學方式
我院為學生提供豐富的學習資源以及多種形式的學習支持服務,其中包括網絡教學課件及其配套的教材、作業集、網絡輔導(實時和非實時)以及其它網絡學習資源。實行學分制,采用以學生為中心、多種方式的現代遠程教育教學模式。
學生可在任何時間、任何地點通過在線學習平臺、網上作業、答疑及在線討論等方式學習,也可參加各學習中心的面授輔導等方式進行學習。
學院組織課程考試,學生在所屬學習中心參加考試。本科層次的學生還需參加教育部組織的網絡教育2-3門公共基礎課全國統一考試。
八、畢業證學位證
學生在規定的修業年限內,完成教學計劃規定的課程,修滿學分,經畢業資格審查合格,準予畢業,由西北工業大學頒發國家承認的畢業證書(加注“網絡教育”字樣),教育部電子注冊,“中國高等教育學生信息網”備案查詢。其中,本科層次要求通過教育部組織的網絡教育2-3門公共基礎課全國統一考試。符合西北工業大學成人高等教育學士學位授予條件的本科畢業生,授予成人高等教育學士學位。
九、全國網絡教育公共基礎課程統一考試免試條件
根據教育部網考委統考試點工作要求,按照網絡教育應用型人才的培養目標,針對從業人員繼續教育的特點,重在檢驗學生掌握基礎知識的水平及應用能力。免試條件如下:
1、已具有國民教育系列本科以上學歷(含本科),可免考全部統考科目。
2、非計算機類專業,獲得全國計算機等級考試一級B或以上級別證書者可免考“計算機應用基礎”。
3、符合以下規定中的任何一條,可免考“大學英語”:
(1)非英語專業,獲得全國公共英語等級考試(PETS)三級或以上級別的證書;
(2)非英語專業,獲省級教育行政部門組織的成人教育學位英語考試合格證書者;
(3)非英語專業,入學注冊時年齡滿40周歲者;
(4)非英語專業,戶籍(以身份證為準)在少數民族聚居地區的少數民族學生(少數民族的界定以《試點高校網絡教育部分公共基礎課全國統一考試文件匯編》中的標準為準)。
十、學制學費
1、學制:實行彈性修業年限和學分制。
專科學制2.5年,學分數不低于80學分,學分最長有效年限6年。
高起本學制5年,學分數不低于150學分,學分最長有效年限8年。
專升本學制2.5年,學分數不低于80學分,學分最長有效年限6年。
2、學費:
學費以所學專業的學分計算,具體收費標準可向當地學習中心咨詢,也可通過學院網站錄取查詢獲知。
十一、相關優惠政策
學院對以下類別的考生在學費上予以優惠:
1、已取得合格成績的自學考試課程,若同科類、同層次學院予以承認,可免修免考,并對學費給予減免。
2、具有國民教育系列專科或以上學歷報讀同一學歷層次的學生,學費減免10%。
3、西北工業大學的各類專科畢業生,就讀網絡教育專升本的學生,學費減免10%。
注:具體實施細則以學院文件規定為準。
十二、專業介紹


十三、重要提示
1、西北工業大學網絡教育學院只負責報名資料的收集和備案,對考生資料的真實性,特別是學歷證書是否屬于國民教育系列,不承擔任何責任。學院公布的錄取名單及發放的錄取通知書僅表示考生通過了入學測試,準許其在我院進行網絡教育的學習。教育部“網絡教育質量監管系統”及“中國高等教育學生信息網”將對學生報名資格進行審核,學生必須為其提供的報名材料的真實性及有效性承擔法律責任。在學習期間,若被查明個人信息虛假、所持畢業證不符合要求,均取消學籍,所繳費用不予退還,因此造成的一切后果均由學生本人負完全責任。
2、我校現代遠程教育所招學生均為業余學生,通過網絡方式教學,學習期間不住校,入學不遷戶口,畢業不安排工作。
3、本招生簡章在執行過程中,如上級教育行政主管部門出臺新政策,學校和學生無條件按上級新政策執行。
4、本招生簡章的解釋權歸西北工業大學網絡教育學院所有。


